胶质母细胞瘤是成人颅内最常见的恶性肿瘤之一,同时也是最具侵袭性和破坏性的癌症之一。临床上迫切需要提高对胶质母细胞瘤恶性进展相关分子机制的理解,并开发创新的诊断或治疗方法来攻克胶质母细胞瘤。目前国际上基于癌症基因组图谱(TCGA)进行的多组学研究,一方面揭示了胶质母细胞瘤相关的生物学变化和途径,另一方面根据肿瘤细胞的异质性对胶质母细胞瘤进行了分子分型。临床上最常用的是基于肿瘤转录组将胶质母细胞瘤分为四个亚型,即经典型、间质型、前神经元型和神经元型。近年来,越来越多的研究证实表观遗传调控在恶性肿瘤的进展中发挥着关键的作用,目前GBM分子亚型相关的表观遗传调控机制仍然未知。
4月30日,苏州大学医学中心(苏州大学附属独墅湖医院)黄煜伦教授作为共同第一作者与新加坡国立大学徐良教授等研究人员联手在国际著名期刊Science Advance杂志在线发表题为“Topography of transcriptionally active chromatin in glioblastoma”的研究论文。该论文主要解释表观遗传调控在胶质母细胞瘤产生和发展中的作用,揭示GBM中超级增强因子所驱动的转录因子、长链非编码RNA以及可能的药物靶点等所发挥的核心致癌作用,为临床上基于超级增强子对GBM进行分子分类、指导临床治疗提供依据。(Science Advance是国际著名杂志SCIENCE 的子刊,2020年影响因子13.11)
在本研究中,研究人员利用胶质母细胞瘤患者的肿瘤样本以及正常脑组织样本作为研究对象,采用了基因测序、对H3K27ac进行大规模免疫染色质沉淀并行测序分析等研究手段。研究人员首先参照GBM内在基因表达的特性,根据基因测序数据将胶质母细胞瘤分为三个亚型:经典型、间质型和前神经元型。再对H3K27ac表观遗传的测序数据进行分析比较,将胶质母细胞瘤分为三个亚型: AC1 , AC2, AC3。研究人员为进一步分析表观遗传调控与GBM内在基因表达分子亚型之间的相关性,将两者数据进行深入分析,发现本研究中85%的胶质母细胞瘤患者可分到四个相关的整合分子亚型:AC1-经典型,AC1-间质型,AC2-前神经元型和AC3-前神经元型。这为胶质母细胞瘤的分子分类提供了新的方向(图1)。
Fig. 1. Landscape and clustering of active regulatory elements in GBM tissues.
基于此发现,研究人员进行了进一步的研究。他们探索了各个亚型相关的关键信号分子以及信号通路,结果显示各个亚型具有各自的特征,均有独立的分子特征及关键的信号网络(图2).这为根据增强子进行分子分型提供不同的治疗策略提供了依据。
图2.Subgroup-associated core regulatory circuitries in GBM.
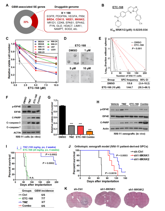
随后,研究人员根据H3K27ac测序筛选的增强子数据进行了相关靶向药物的筛选及验证,结果显示依据超级增强子筛选的靶点药物可有效抑制胶质母细胞瘤细胞的生长及颅内致瘤性,这为临床治疗GBM提供了新的思路(图3)。
图3.Analysis of GBM-enriched SEs uncovers actionable drug targets.
苏州大学附属独墅湖医院神经外科是集医疗、科研、教学、生物医药转化于一体的现代化科室,目前共开放床位30张,按三级甲等医院省级临床重点专科标准建设。同时依托国家重点临床专科强大的学科优势,在建科之初就有较高的起点,并聘请周岱教授和张世明教授担任我科特聘顾问。手术范围涵盖三级甲等医院及省级临床重点专科所要求的全部病种及术式。科室现有医师9名,包括博士研究生导师2名,主任医师2名、副主任医师1名、主治医师3名。科室人员中有硕士研究生及以上学历有8名,均有国内外神经医学中心专科医师培训学习经历。
黄煜伦教授现为独墅湖医院神经外科科主任,2009年获苏州大学神经外科博士,2011-2012年在美国贝勒医学院进行神经肿瘤方向博士后研究。2013年获王忠诚中国神经外科青年医师奖,获江苏省 “六大人才高峰”资助。先后在美国Barrow神经外科中心、法国巴黎第七大学Lariboisière医院、北京天坛医院访问学习。从事脑肿瘤、脑积水、脊柱脊髓疾病、脑血管病等临床治疗和研究20余年,主要研究方向:功能区胶质瘤手术和胶质瘤的综合治疗,垂体瘤、颅底肿瘤的微创神经内镜手术治疗,复杂脑积水和低压性脑积水的治疗研究。
